郑州大学
211 |
985 |
双一流 |
综合
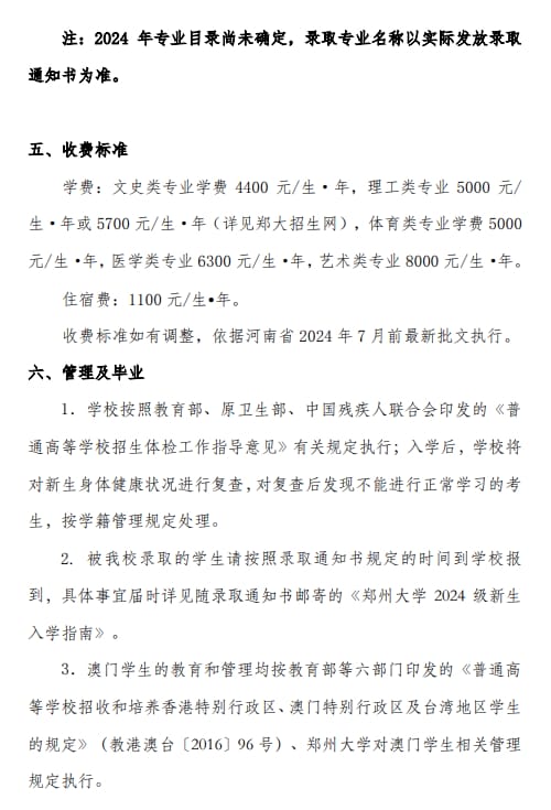
河南省
本科
省重点
公办
6000
求是担当
0371-67781182,67781111,67731111,67783333
http://www.zzu.edu.cn/
更多 >
视频
图片
院校首页
历年分数
历年分数
历年分数
普通类
艺术类
体育类
招生计划
院校计划
投档规则(艺术)
投档规则(体育)
招生政策
招生简章
招生资讯
探校攻略
探校攻略
探校攻略
探校攻略
探校攻略
探校攻略
院校首页
> 招生简章
郑州大学2024年澳门保送生招生简章
2023-11-07 10:35:09 分享至:
招生简章
招生资讯
郑州大学2024年澳门保送生招生简章
2023-11-07 10:35:09